首页> 招标查询> 招标详情
湘江长沙至城陵矶一级航道建设工程房屋安全鉴定服务中标候选人公示
信息来源: ******[查看]
|地区:湖南
|类型:结果公示
基本信息
信息类型:结果公示
区域:湖南
源发布时间:2025-12-19
*符合收录标准*
正文附件下载

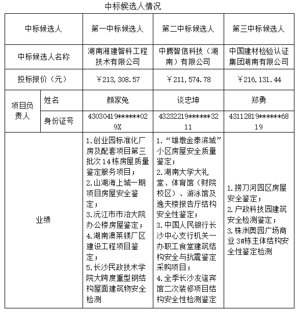
************委员会经过认真、细致的评审,推荐本标段的中标候选人公示如下:

******有限公司

******有限公司

******有限公司

本项目中标候选人公示时间为2025年11月19日至11月24日,公示期内,如投标人和其他利害关系人对中标候选人公示无异议,招标人将按照招标文件的规定确定中标人。投标人或其他利害关系人对评标结果有异议的,应当在中标候选人公示期间向招标人提出。投标人或其他利害关系人认为招标投标活动不符合法律、行政法规规定的,可以依法向监督部门投诉。投诉书应当包括下列内容:

1、投诉人的名称、地址及有效联系方式;

2、被投诉人的名称;

3、投诉事项的基本事实;

4、相关请求及主张;

5、有效线索和相关证明材料及招标人对异议的回复。

投诉人是法人的,投诉书必须有其法定代表人或者授权代表签字并盖章;其他组织或者个人投诉的,投诉书必须由其主要负责人或者投诉人本人签字,并附有效身份证明复印件。

******有限公司

地址:湖南省长沙市天心区新姚南路196号

电话:0731-******

邮箱:******

附件:中标候选人情况及不合格投标人名单表

******有限公司

2025年11月19日

责编:潘华

来源:湘江长沙至城陵矶一级航道建设工程

查看信息来源网站
快照:2025-12-19
收藏
免责声明

【1】凡本网注明来源:"今日招标网"的所有文字、图片和音视频稿件,版权均属于今日招标网,转载请必须注明机今日招标网,违反者本网将追究相关法律责任。

【2】本网转载并注明自其它来源的作品,是本着为读者传递更多信息之目的,并不代表本网赞同其观点或证实其内容的真实性,不承担此类作品侵权行为的直接责任及连带责任。其他媒体、网站或个人从本网转载时,必须保留本网注明的作品来源,并自负版权等法律责任。

【3】如涉及作品内容、版权等问题,请在作品发表之日起一周内与本网联系。

招标文件下载 x
绑定手机号码
10秒快速绑定,找项目快人一步
公司名称:*
姓名:*
关键词:
手机号:*
验证码:* 发送验证码 已发送(60s)

开通黄金会员,即可查看实时商机信息(30条/天)

每天提供100000+条招投标采购信息,随时掌握最新发布的商机,实时更新

开通地区选择
全国
浙江
黄金会员权益
查看信息(30条/天)
信息订阅(5组)
来源跳转验证(30次)
附件下载(部分正文涵盖)
铂金会员权益 (包含黄金会员权益)
查看信息(100次/天)
信息订阅(10组)
来源跳转验证(100次)
项目导出(100条)
附件下载(部分正文涵盖)
钻石会员权益 (包含铂金会员权益)
查看信息(无限制)
信息订阅(无限制)
来源跳转验证(无限制)
企业推荐
项目导出(1000条)
企业信息
附件下载(部分正文涵盖)

抱歉,您当前会员等级权限不够!

此功能只对更高等级会员开放,立即提升会员等级!享受更多权益及功能

立即提升会员等级
订单创建成功,打开微信扫一扫完成付款

打开微信扫一扫完成付款

商品名称 暂无
订单编号 暂无
支付方式 微信支付
微信支付 ¥ 249
切换方式

切换到支付宝支付

购买即同意《今日招标线上购买及服务协议》